Необходимость изоляции RS485 и внедрение распространенных решений по изоляции RS485
Оглавление:
Что такое схема изоляции RS485?
Ситуации, требующие изоляции RS485
Какими методами можно добиться изоляции 485?
2. Встроенный изоляционный чип 485.
3. Специальный цифровой изоляционный чип.
4. Изолирующий чип с источником питания
RS485 — это широко используемый протокол передачи данных, широко используемый в промышленных системах управления, автоматизации зданий, системах безопасности и других областях. Изоляция RS-485 часто используется для повышения стабильности и надежности связи.
Основная цель изоляции RS-485 — предотвратить контуры заземления, электрические помехи и другие проблемы, которые могут вызвать помехи при передаче данных. Изоляция гарантирует, что потенциальные помехи из-за разницы потенциалов земли или других электрических проблем во время связи между различными устройствами сводятся к минимуму.
Методы изоляции обычно достигаются с использованием таких методов, как оптопары или трансформаторы. Эти изолирующие устройства создают физическую изоляцию между различными сегментами шины RS-485, предотвращая распространение потенциальных электрических проблем по всей системе.
Что такое изоляционная цепь 485?
В некоторых приложениях, чтобы предотвратить электрические помехи или поражение электрическим током, интерфейс RS485 необходимо изолировать. Цепи RS485 можно разделить на неизолированные и изолированные типы. Изолированные цепи повышают эффективность изоляции на основе неизолированных цепей, что может сделать схему более устойчивой к помехам и стабильности системы.

Следующие ситуации требуют изоляции 485:
1. Когда внешний интерфейс RS485 подключен к высокому напряжению, можно легко повредить внутреннюю цепь и даже вызвать поражение электрическим током на стороне пользователя.
2. Когда узлы связи RS485 находятся слишком далеко, опорное заземление каждого узла подключается к местной земле. Когда существует большая разница напряжений между двумя концами земли, потенциал земли будет накладываться в виде На сигнальной линии диапазон синфазного напряжения, который может выдержать порт, может быть превышен, что повлияет на нормальную связь и даже повредит внутреннюю цепь.
3. Когда заземляющие пластины между удаленными 485 узлами связи соединяются с помощью кабелей, заземляющий провод образует заземляющий контур с землей и в то же время связывает внешние синфазные помехи, что приводит к току в контуре заземления, что может вызвать вся цепь неисправна.
Какими методами можно добиться изоляции 485?
Для обеспечения изоляции в цепи 485 необходимо использовать изолирующие устройства, такие как оптронные изоляторы, магнитные изоляторы, изолирующие микросхемы и т. д. Оптронные изоляторы являются наиболее часто используемыми изолирующими устройствами и имеют относительно низкую стоимость. Скорость оптрона должна соответствовать требованиям к скорости передачи данных, а высокоскоростные оптопары обычно выбираются для изоляции 485. По сравнению с оптопарами изолирующие микросхемы имеют меньшую площадь печатной платы, но и стоимость выше. Обычно используемые решения на основе изолирующих микросхем обычно включают в себя специальные цифровые изолирующие микросхемы, интегрированные изолирующие микросхемы 485 и изолирующие микросхемы с источником питания.
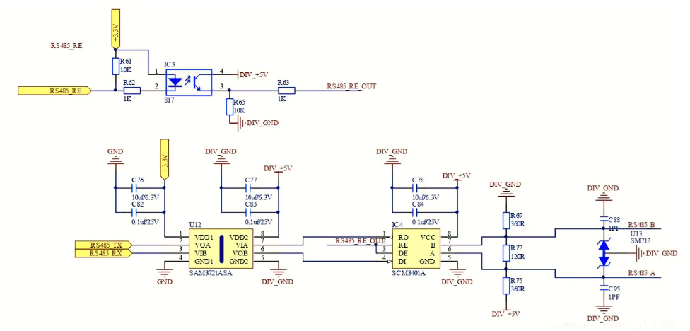
Скорость связи с изоляцией оптопары низкая, поэтому для изоляции 485 обычно выбирается высокоскоростная оптопара. Изоляция оптопары занимает большую площадь печатной платы, но ее стоимость невысока.

Справочная принципиальная схема решения для изоляции оптопары
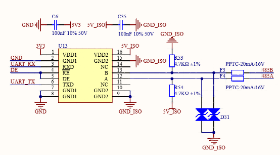
2. Встроенный изоляционный чип 485.
Интегрированный чип изоляции 485, чип изоляции и чип преобразования уровня 485 интегрированы вместе, например, ISO1410 от TI, ADM2483 от ADI, NSi83085 от Nanocore и т. д. Это решение занимает наименьшую площадь печатной платы, имеет умеренную скорость передачи данных, доступно по цене и может удовлетворить большинство приложений.

Эталонная принципиальная схема интегрированного изолирующего чипа 485
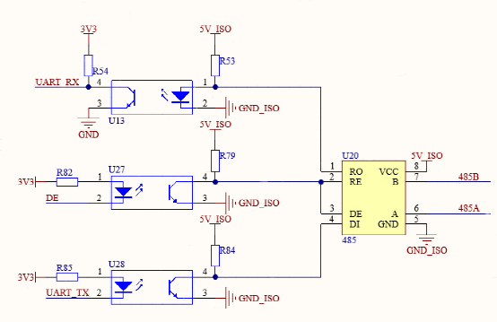
3. Специальный цифровой изоляционный чип.
Специальный чип цифровой изоляции имеет высокую скорость связи и занимает меньшую площадь печатной платы, чем оптопара, но его стоимость относительно высока.

Эталонная принципиальная схема решения для выделенной цифровой изолирующей микросхемы
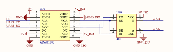
4. Изолирующий чип с источником питания
Во всех первых трех изоляционных решениях используются отдельные изолированные модули питания, в то время как изолирующий чип с источником питания объединяет функцию изоляции питания для достижения изоляции питания и изоляции сигналов в чипе. Чип может обеспечивать питание внешнего мира напряжением 3,3 В или 5 В, а выходной ток может достигать от десятков до 100 мА, что может питать общий чип преобразования уровня 485. Изолирующий чип с источником питания аналогичен решению со специальным цифровым изолирующим чипом, за исключением того, что отдельный изолирующий источник питания больше не требуется, а занимаемая площадь печатной платы дополнительно уменьшается, но стоимость выше.

Конкретные этапы реализации следующие:
1. Используйте изолятор. Во-первых, вам нужно выбрать подходящий изолятор. К распространенным изоляторам RS485 относятся ADI ADM2483, TI ISO3082 и т. д. Эти изоляторы обычно объединяют в себе приемопередатчик RS485 и изолированный источник питания и могут обеспечивать напряжение изоляции до 2500 В.

2. Конструкция источника питания: для изолятора требуются два независимых источника питания: один для цепи до изоляции (например, MCU), а другой для цепи после изоляции (например, шина RS485). Изолированное питание может быть достигнуто с помощью изолированного преобразователя постоянного тока в постоянный.
3. Конструкция интерфейса. Интерфейс RS485 обычно требует терминального резистора сопротивлением 120 Ом для подавления отражения сигнала. Кроме того, можно добавить TVS-диоды и магнитные шарики для предотвращения электростатического разряда и фильтрации высокочастотных шумов.
4. Конструкция проводки. Чтобы уменьшить электромагнитные помехи, линии A и B RS485 должны быть проложены вместе как можно дальше и как можно дальше от высокоскоростных или сильноточных сигнальных линий.
5. Разработка программного обеспечения: в программном обеспечении необходимо правильно установить рабочий режим приемопередатчика RS485 (например, полудуплексный или полнодуплексный), а скорость передачи данных, биты данных, стоповые биты и контрольные биты должны быть установлены как нужный.
Следует отметить, что конкретную конструкцию, возможно, придется скорректировать в зависимости от фактических требований применения и условий окружающей среды. При этом необходимо уделять внимание выбору и качеству изолирующих устройств, чтобы обеспечить стабильность и надежность цепи изоляции.
Роль изоляционной цепи 485
Повысьте надежность и стабильность связи: схема изоляции может предотвратить возникновение помех в системе из-за электрических помех и поражения электрическим током, тем самым повышая надежность и стабильность системы.
Обеспечьте безопасность оборудования: предотвратите повреждение оборудования ударами высокого напряжения, тем самым обеспечивая безопасность оборудования.
Улучшение качества сигнала. Изолирующие схемы могут уменьшить помехи во время передачи сигнала, тем самым улучшая качество сигнала.
Увеличенное системное расстояние: интерфейс RS485 может поддерживать передачу данных на большие расстояния, а схема изоляции может еще больше увеличить это расстояние.
Повышение гибкости системы. Сделайте систему более гибкой по дизайну и компоновке, а устройства можно будет размещать в разных местах по мере необходимости. Изолирующая схема RS485 совместима с различным оборудованием и системами, что облегчает интеграцию и расширение системы.
Избегайте контуров заземления: предотвращайте возникновение контуров заземления, тем самым избегая повреждения оборудования из-за чрезмерного тока, вызванного контурами заземления.
С точки зрения безопасности решение с изоляционной схемой RS485 может повысить надежность, безопасность и гибкость системы и является идеальным выбором для промышленных систем управления, автоматизации зданий, интеллектуальных приборов и систем безопасности.
Статьи по Теме:
Что такое RS232 и RS485 и их различия