Стратегия проектирования cхема rs485 интерфейс
В этой статье в основном обсуждается, как спроектировать схему интерфейса RS485, и кратко представлены несколько ключевых элементов, которые обычно включают в себя проектирование схемы интерфейса.
Что такое RS485?
RS485 — это полудуплексная связь. Полудуплексная связь означает, что канал может одновременно принимать или передавать. RS485 характеризуется поддержкой многоузловой передачи, большой дальностью передачи и сильной защитой от помех. RS485 может подключать несколько устройств 485, а скорость сигнала может достигать 10 Мбит/с. Разница напряжений между двумя линиями AB используется для определения того, является ли это логическим уровнем 1 или логическим уровнем 0. Когда разница напряжений между AB превышает 200 мВ, это высокий уровень 1, а когда она меньше 200 мВ, это логический уровень 0. Обычно резисторы сопротивлением 120 Ом подключаются к первому и последнему концам для согласования импедансов и устранения отражения сигнала.

Проектирование аппаратной схемы RS485
Конструкция схемы RS485 может быть разделена на типы с изоляцией и без изоляции. На рисунке ниже показана схема типа без изоляции. Клемма B подключена к заземлению и притянута вниз, а клемма A имеет высокий уровень через подтягивающий резистор. чтобы убедиться, что разница напряжений между A и B превышает 200 мВ. Выводы DE и RE разрешают передачу и прием. Когда RE низкий, прием включен; когда DE высокий, передача разрешена. В приложениях они обычно соединяются вместе и управляются через порт ввода-вывода (RS485_EN). Поскольку чип либо принимает, либо передает, перед отправкой данных сигналу RS485_EN присваивается высокий уровень, а при приеме данных ему присваивается уровень. низкий уровень мощности.

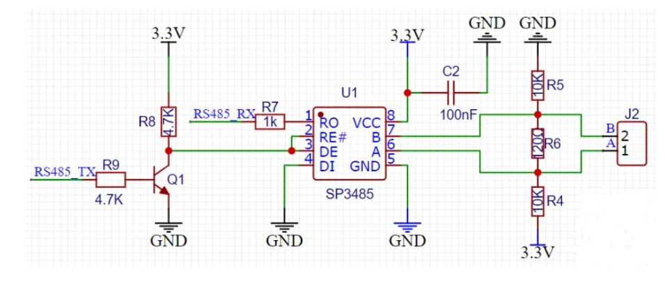
Проектирование аппаратного обеспечения схемы автоматической отправки и получения RS485
По сравнению с обычной схемой 485, разница между схемой автоматического приемопередатчика и схемой автоматического приемопередатчика заключается в том, что имеется еще один транзистор для управления выводом включения 485. Токоограничивающий резистор R9 обычно составляет 4,7 кОм, а подтягивающий резистор R8 также обычно составляет 4,7 кОм. Разрешающий вывод подтягивается вверх, когда транзистор не включен.

При приеме данных: вывод данных приема — это первый вывод микросхемы, который представляет собой сетевую метку RS485_RX. В процессе приема данных вывод RS485_TX остается высоким, VGS — высоким, а NPN-транзистор Q1 включен, RE. Вывод, подключенный к DE, подтягивается к GND через транзистор. В это время прием включен и находится в состоянии приема.
При отправке данных: контакт отправки данных — RS485_TX, RS485_TX должен отправлять 1, транзистор включен, уровень RE и DE низкий, микросхема приемопередатчика RS485 не включена, поскольку в нормальных условиях 485 имеет высокий уровень, в это время уровень данных высокий; когда RS485_TX отправляет 0, транзистор не включен. В это время разрешение передачи микросхемы приемопередатчика 485 находится на высоком уровне, и DI всегда подводится к GND, поэтому отправляемые данные равны 0. Таким образом реализуется автоматическая отправка и получение 485.
Отправьте подробный анализ:
RS485_TX отправляет 1, VGS — высокий уровень, NPN-транзистор включен, вывод разрешения — низкий уровень, отправка отключена, прием включен, и он находится в состоянии приема. Поскольку вывод AB микросхемы SP3485 находится в состоянии с высоким импедансом, R4 подтягивает A к высокому уровню, а R5 подтягивает B к низкому, поэтому AB передает 1. То есть, когда RS485_TX отправляет 1, вывод AB отправляет 1.
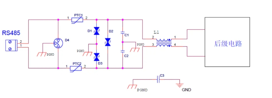
Схема грозозащиты интерфейса RS485

Схема защиты интерфейса
L1 — синфазный дроссель. Синфазный дроссель ослабляет синфазный шум и повышает помехоустойчивость. Обычно выбирается сопротивление 120 Ом/100 МГц. Функция конденсатора C3 заключается в разделении земли интерфейса и цифровой земли. Обычно выбирается емкость 1000 пФ. Чтобы удовлетворить требованиям защиты ЭМС, дифференциальный сигнал составляет 2 кВ, а синфазный сигнал — 6 кВ. Газоразрядная трубка, термистор и TVS-трубка будут зарезервированы на интерфейсе для формирования схемы защиты.
Конструкция GND печатной платы схемы интерфейса RS485
Защитные устройства, отмеченные пунктирной линией, должны располагаться как можно ближе к интерфейсу, компактно и аккуратно. Сначала размещайте защитные устройства, а затем фильтрующие устройства.
Проектирование схемы интерфейса RS485 обычно включает в себя несколько ключевых элементов, включая передачу сигнала, электрическую изоляцию, шумоподавление, меры защиты, а также схему питания и логики управления.
Ключевые элементы
Выбор и прокладка сигнальной линии
• Используйте пару витых пар в качестве линий дифференциального сигнала (A и B), обычно экранированные витые пары для уменьшения электромагнитных помех.
• Сохраняйте длину линий A и B как можно более одинаковой, чтобы уменьшить разницу в задержке сигнала и обеспечить целостность сигнала.
Синфазный индуктор и фильтрация
• Добавьте синфазный дроссель L1 на входе сигнальной линии для подавления синфазных помех. Рекомендуемый диапазон импеданса составляет 120 Ом/100 МГц ~ 2200 Ом/100 МГц.
• Также может потребоваться параллельное подключение развязывающих конденсаторов, TVS-ламп и других компонентов для дальнейшего улучшения защиты от помех.
Выбор чипа трансивера
• К распространенным микросхемам приемопередатчиков относятся SP3485, MAX485 и т. д., которые преобразуют логические уровни TTL/CMOS в дифференциальные сигналы RS485.
• Необходимо обратить внимание на логику подключения управляющих контактов, таких как RE, DE и RO. Обычно RE и DE можно соединить вместе для управления режимом передачи/приема посредством одного управляющего сигнала.
Резисторы смещения и согласующие резисторы
• Сигнальной линии A может потребоваться повышающий резистор (например, от 10 кОм до 4,7 кОм) для обеспечения состояния напряжения во время простоя, а сигнальную линию B может потребоваться подтянуть к GND.
• Установите оконечные резисторы сопротивлением 120 Ом на обоих концах шины или в соответствующих местах, чтобы уменьшить отражение сигнала и улучшить качество сигнала.
Защита от молний и перенапряжений
• К сигнальной линии можно добавить TVS-лампы и/или самовосстанавливающиеся предохранители для защиты от перенапряжения и перенапряжения, чтобы повысить надежность схемы.
• Для сред с высоким уровнем риска рассмотрите возможность добавления схемы молниезащиты выше 6 кВ.
ЭМС-проектирование
• Обеспечьте хорошее заземление, особенно обращение с заземлением интерфейса. Иногда заземление одной платы напрямую подключается к корпусу и подключается через конденсатор емкостью 1000 пФ.
• При размещении печатной платы обратите внимание на разделение линий питания и сигнальных линий, уменьшите перекрестные помехи и увеличьте количество фильтрующих и развязывающих конденсаторов.
логика управления
• В соответствии с требованиями приложения спроектируйте логическую схему управления или используйте MCU для управления и отправки сигнала разрешения для достижения автоматического или ручного переключения.
• Для проектирования схемы автоматического приемопередатчика может потребоваться более сложная логика для автоматического управления статусом отправки и получения для адаптации к различным сценариям связи.
При разработке интерфейса RS485 основное внимание уделяется не только электрическим характеристикам, но также необходимо всесторонне учитывать такие факторы, как ЭМС, надежность и безопасность, чтобы обеспечить стабильную связь в сложных промышленных условиях.