Нарушение CAN связь? Вы можете использовать эти методы для проверки!
1、что такое can шина?
CAN — это аббревиатура сети контроллеров (далее CAN), которая представляет собой протокол последовательной связи, стандартизированный на международном уровне ISO. В автомобильной промышленности были разработаны различные электронные системы управления, обусловленные требованиями безопасности транспортных средств, комфорта, удобства, низкого энергопотребления, дешевизны и т. д.
Я думаю, что все уже знакомы с шиной CAN. CAN — это протокол последовательной связи локальной сети с несколькими хостами, разработанный для обмена данными между многими электронными блоками управления в современных автомобилях. Благодаря своим высоким характеристикам, высокой надежности и уникальному дизайну он привлекает все больше внимания и широко используется во многих областях.

Среда применения шины CAN сложна и разнообразна, и могут возникнуть различные нештатные ситуации. Ниже будут проанализированы распространенные нештатные ситуации интерфейса CAN и найдены решения.
2、Проблема с проводкой CAN-шины
Распространенные ошибки проводки для трансиверов CAN включают ошибки проводки в RXD и TXD, подключенных к контроллеру CAN, а также ошибки проводки в CAN_H и CAN_L, соединяющих приемопередатчик CAN с приемопередатчиком.
Вывод TXD приемопередатчика CAN является выводом ввода данных и должен быть подключен к выходному выводу TXD контроллера. Вывод RXD приемопередатчика CAN является выводом вывода данных и должен быть подключен к входному выводу RXD контроллера. Контроллеры RS485 и RS232, которые используют Tx для представления передачи и Rx для представления приема, имеют разные определения. Инженеры, которые впервые сталкиваются с приемопередатчиками CAN, могут в зависимости от своих привычек подключать TXD и RXD наоборот, что приводит к невозможности связи.
Вывод CAN_H трансивера CAN необходимо подключить к выводу CAN_H других трансиверов, а CAN_L необходимо подключить к CAN_L. Обратное соединение CNA_H и CAN_L приведет к нарушению связи.

3、Проблема несоответствия напряжения CAN-трансивера и контроллера.
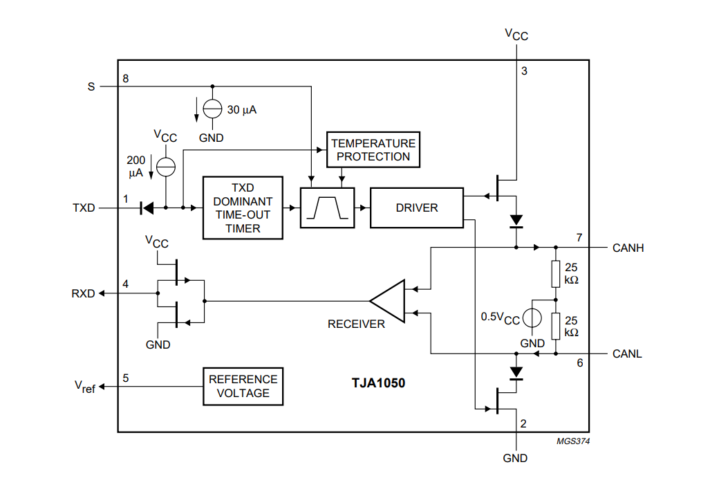
В системах, использующих несколько напряжений, может случиться так, что питание трансивера CAN составляет 5 В, а напряжение питания контроллера — 3,3 В. Судя по внутренней структурной схеме TJA1050, выходные напряжения контактов TXD и RXD связаны с питанием VCC. напряжение питания.

Напряжение питания трансивера TJA1050 обычно составляет 5 В, поэтому напряжение на выводах TXD и RXD составляет 5 В. В настоящее время, если напряжение питания контроллера составляет 3,3 В (например, при использовании STM32F407 в качестве контроллера), и в это время два чипа с разными шинами питания напрямую соединены, это может быть связано с тем, что два чипа имеют разные напряжения суждения высокого и низкого уровня, что приводит к нарушениям связи.
Различное напряжение также приведет к подаче напряжения 5 В на контакт 3,3 В, что увеличит напряжение на клемме микросхемы 3,3 В.
4、Проблемы без добавления терминального резистора
Сопротивление клемм CAN-связи составляет 120 Ом. В процессе высокоскоростной CAN-связи может возникнуть индуктивность, которая влияет на высокое и низкое напряжение CAN-связи, в результате чего система не может различать доминирующие или невидимые уровни. Поэтому терминальный резистор подключается параллельно, чтобы ток мог течь через терминальный резистор при высоком импедансе, обеспечивая тем самым нормальную работу связи CAN.

5、Проблема с настройкой скорости передачи данных.
При проектировании нам необходимо учитывать скорость шины CAN, к которой мы хотим получить доступ. Скорость шины должна быть постоянной для нормальной отправки и получения данных.
Иногда во время тестирования связь нормальная, когда количество подключенных узлов мало, но когда мы пытаемся подключить больше узлов, сеть CAN дает сбой. В этом случае вы можете проверить форму сигнала данных на шине CAN, чтобы увидеть, не искажена ли форма сигнала. Поскольку контроллер CAN предъявляет высокие требования к синхронизации управления, деформированная форма сигнала может привести к неправильной синхронизации формы сигнала, полученной контроллером. контроллер вышел из строя. Расшифровка ситуации сбоя.
6、Его легко повредить во время применения. После замены чипа это будет нормально.
Такая ситуация обычно вызвана недостаточной защитой интерфейса CAN-чипа. В сложных сценариях использования часто возникают сильные электромагнитные и электростатические помехи. Если защитных возможностей CAN-трансивера недостаточно, он будет разрушен из-за воздействия внешней среды. В этом случае нам необходимо добавить схему защиты или заменить микросхему на более сильную защиту.
CAN-оборудование Ebyte и серверное оборудование последовательного порта:
Серия высокопроизводительных преобразователей/модулей преобразования протоколов CAN ECAN, независимо разработанная Ebyte, может осуществлять двунаправленное преобразование между CAN и последовательным портом RS232/RS485, TTL, USB, оптоволокном, Wi-Fi и другими данными различных протоколов. Он отличается компактными размерами и простотой установки. Он имеет чрезвычайно высокую экономичность при разработке продуктов CAN-BUS и анализе данных. Это надежный помощник в инженерных приложениях, отладке проектов и разработке продуктов.